○職員の勤務時間、休暇等に関する条例
平成7年3月20日
条例第6号
職員の勤務時間、休暇等に関する条例をここに公布する。
職員の勤務時間、休暇等に関する条例
(目的)
第1条 この条例は、地方公務員法(昭和25年法律第261号)第24条第5項の規定に基づき、職員の勤務時間、休日及び休暇に関し必要な事項を定めることを目的とする。
(平28条例17・一部改正)
(1週間の勤務時間)
第2条 職員の勤務時間は、休憩時間を除き、4週間を超えない期間につき1週間当たり38時間45分とする。
2 地方公務員の育児休業等に関する法律(平成3年法律第110号。以下「育児休業法」という。)第10条第3項の規定により同条第1項に規定する育児短時間勤務(以下「育児短時間勤務」という。)の承認を受けた職員(育児休業法第17条の規定による短時間勤務をすることとなった職員を含む。以下「育児短時間勤務職員等」という。)の1週間当たりの勤務時間は、前項の規定にかかわらず、当該承認を受けた育児短時間勤務の内容(育児休業法第17条の規定による短時間勤務をすることとなった職員にあっては、同条の規定によりすることとなった短時間勤務の内容。以下「育児短時間勤務等の内容」という。)に従い、任命権者が定める。
3 地方公務員法第22条の4第1項の規定により採用された職員(以下「定年前再任用短時間勤務職員」という。)の勤務時間は、第1項の規定にかかわらず、休憩時間を除き、4週間を超えない期間につき1週間当たり15時間30分から31時間までの範囲内で、任命権者が定める。
4 育児休業法第18条第1項又は地方公共団体の一般職の任期付職員の採用に関する法律(平成14年法律第48号)第5条の規定により採用された職員(以下「任期付短時間勤務職員」という。)の勤務時間は、第1項の規定にかかわらず、休憩時間を除き、4週間を超えない期間につき1週間当たり31時間までの範囲内で、任命権者が定める。
5 任命権者は、職務の特殊性又は当該公署の特殊の必要により前各項に規定する勤務時間を超えて勤務することを必要とする職員の勤務時間について、人事委員会の承認を得て、別に定めることができる。
(平12条例23・平16条例61・平19条例68・平21条例17・令4条例44・一部改正)
2 任命権者は、月曜日から金曜日までの5日間において、1日につき7時間45分の勤務時間を割り振るものとする。ただし、育児短時間勤務職員等については、1週間ごとの期間について、当該育児短時間勤務等の内容に従い1日につき7時間45分を超えない範囲内で勤務時間を割り振るものとし、定年前再任用短時間勤務職員及び任期付短時間勤務職員については、1週間ごとの期間につき1日当たり7時間45分を超えない範囲内で勤務時間を割り振るものとする。
3 任命権者は、職員(人事委員会規則で定める職員及び次条の規定の適用を受ける職員を除く。以下この項において同じ。)について、職員の申告を考慮して、第1項の規定による週休日のほかに当該職員の勤務時間を割り振らない日を設け、又は当該職員の勤務時間を割り振ることが公務の運営に支障がないと認める場合には、前項の規定にかかわらず、人事委員会規則の定めるところにより、職員の申告を経て、4週間を超えない範囲内で週を単位として人事委員会規則で定める期間ごとの期間につき前条第1項に規定する勤務時間となるように、第1項の規定による週休日のほかに当該職員の勤務時間を割り振らない日を設け、又は当該職員の勤務時間を割り振ることができる。
(平12条例23・平16条例61・平19条例68・平21条例17・令4条例44・令7条例51・一部改正)
2 任命権者は、前項の規定により週休日及び勤務時間の割振りを定める場合には、人事委員会規則の定めるところにより、4週間ごとの期間につき8日の週休日(育児短時間勤務職員等にあっては8日以上で当該育児短時間勤務等の内容に従った週休日、定年前再任用短時間勤務職員及び任期付短時間勤務職員にあっては8日以上の週休日)を設けなければならない。ただし、職務の特殊性又は当該公署の特殊の必要(育児短時間勤務職員等にあっては、当該育児短時間勤務等の内容)により、4週間ごとの期間につき8日(育児短時間勤務職員等、定年前再任用短時間勤務職員及び任期付短時間勤務職員にあっては、8日以上)の週休日を設けることが困難である職員について、人事委員会と協議して、人事委員会規則の定めるところにより、4週間を超えない期間につき1週間当たり1日以上の割合で週休日(育児短時間勤務職員等にあっては、4週間を超えない期間につき1週間当たり1日以上の割合で当該育児短時間勤務等の内容に従った週休日)を設ける場合には、この限りでない。
(平12条例23・平16条例61・平19条例68・令4条例44・令7条例51・一部改正)
(週休日の振替等)
第5条 任命権者は、職員に第3条第1項又は前条の規定により週休日とされた日において特に勤務することを命ずる必要がある場合には、人事委員会規則の定めるところにより、第3条第2項若しくは第3項又は前条の規定により勤務時間が割り振られた日(以下この項において「勤務日」という。)のうち人事委員会規則で定める期間内にある勤務日を週休日に変更して当該勤務日に割り振られた勤務時間を当該勤務することを命ずる必要がある日に割り振り、又は当該期間内にある勤務日の勤務時間のうち4時間若しくは3時間45分を当該勤務日に割り振ることをやめて当該4時間若しくは3時間45分の勤務時間を当該勤務することを命ずる必要がある日に割り振ることができる。
(平25条例7・令7条例51・一部改正)
(休憩時間)
第6条 任命権者は、1日の勤務時間が6時間を超える場合においては、少なくとも1時間の休憩時間を勤務時間の途中に置かなければならない。
2 前項の休憩時間は、次に掲げる場合には、人事委員会規則で定めるところにより、一斉に与えないことその他の休憩時間の基準について別段の定めをすることができる。
(1) 職務の特殊性又は当該公署の特殊の必要がある場合
(2) 公務の運営並びに職員の健康及び福祉を考慮して必要があると認める場合
(3) 職員からの申告を考慮して休憩時間を置くことが適当である場合
(平11条例5・平21条例17・令6条例5・令7条例51・一部改正)
第7条 削除
(平19条例10)
(平19条例68・平31条例7・一部改正)
(育児又は介護を行う職員の早出遅出勤務)
第8条の2 任命権者は、次に掲げる子(育児休業法第2条第1項に規定する子をいう。以下この項、次条第1項から第3項まで、第17条第1項及び第19条の2第2項において同じ。)のある職員(第3条第3項の規定により勤務時間を割り振られた職員を除く。)が、人事委員会規則で定めるところにより、当該子を養育するために請求した場合には、公務の運営に支障がある場合を除き、人事委員会規則で定めるところにより、当該職員に当該請求に係る早出遅出勤務(始業及び終業の時刻を、職員が育児又は介護を行うためのものとしてあらかじめ定められた特定の時刻とする勤務時間の割振りによる勤務をいう。第3項において同じ。)をさせるものとする。
(1) 小学校就学の始期に達するまでの子
(2) 小学校、義務教育学校の前期課程又は特別支援学校の小学部に就学している子
3 前2項に規定するもののほか、早出遅出勤務に関する手続その他の早出遅出勤務に関し必要な事項は、人事委員会規則で定める。
(平17条例13・追加、平19条例10・平22条例35・平28条例75・平29条例10・令3条例7・令7条例46・令7条例51・一部改正)
(育児又は介護を行う職員の深夜勤務及び時間外勤務の制限)
第8条の3 任命権者は、小学校就学の始期に達するまでの子のある職員(職員の配偶者で当該子の親であるものが、深夜(午後10時から翌日の午前5時までの間をいう。以下この項において同じ。)において常態として当該子を養育することができるものとして人事委員会規則で定める者に該当する場合における当該職員を除く。)が、人事委員会規則で定めるところにより、当該子を養育するために請求した場合には、公務の正常な運営を妨げる場合を除き、深夜における勤務をさせてはならない。
3 任命権者は、小学校就学の始期に達するまでの子のある職員が、人事委員会規則で定めるところにより、当該子を養育するために請求した場合には、当該請求をした職員の業務を処理するための措置を講ずることが著しく困難である場合を除き、1月について24時間、一年について150時間を超えて、第8条第2項に規定する勤務をさせてはならない。
4 第1項から前項までの規定は、第15条第1項に規定する要介護者を介護する職員について準用する。この場合において、第1項中「小学校就学の始期に達するまでの子のある職員(職員の配偶者で当該子の親であるものが、深夜(午後10時から翌日の午前5時までの間をいう。以下この項において同じ。)において常態として当該子を養育することができるものとして人事委員会規則で定める者に該当する場合における当該職員を除く。)が、人事委員会規則で定めるところにより、当該子を養育」とあり、並びに第2項及び前項中「小学校就学の始期に達するまでの子のある職員が、人事委員会規則で定めるところにより、当該子を養育」とあるのは「第15条第1項に規定する要介護者のある職員が、人事委員会規則で定めるところにより、当該要介護者を介護」と、第1項中「深夜における」とあるのは「深夜(午後10時から翌日の午前5時までの間をいう。)における」と、第2項中「当該請求をした職員の業務を処理するための措置を講ずることが著しく困難である」とあるのは「公務の運営に支障がある」と読み替えるものとする。
5 前各項に規定するもののほか、勤務の制限に関する手続その他の勤務の制限に関し必要な事項は、人事委員会規則で定める。
(平11条例5・追加、平14条例3・一部改正、平17条例13・旧第8条の2繰下・一部改正、平19条例68・平22条例35・平28条例75・令7条例11・一部改正)
(超勤代休時間)
第8条の4 任命権者は、職員の給与に関する条例(昭和28年和歌山県条例第51号)第17条第4項、教育職員の給与に関する条例(昭和28年和歌山県条例第52号)第17条第4項、警察職員の給与に関する条例(昭和29年和歌山県条例第21号)第15条第4項及び市町村立学校職員の給与に関する条例(昭和28年和歌山県条例第53号)第17条第4項の規定により超過勤務手当を支給すべき職員に対して、人事委員会規則の定めるところにより、当該超過勤務手当の一部の支給に代わる措置の対象となるべき時間(以下「超勤代休時間」という。)として、人事委員会規則で定める期間内にある勤務日等(第3条第2項若しくは第3項、第4条又は第5条の規定により勤務時間が割り振られた日をいう。第10条第1項において同じ。)(第10条第1項に規定する休日及び代休日を除く。)に割り振られた勤務時間の全部又は一部を指定することができる。
2 前項の規定により超勤代休時間を指定された職員は、当該超勤代休時間には、特に勤務することを命ぜられる場合を除き、正規の勤務時間においても勤務することを要しない。
(平22条例9・追加、令7条例51・一部改正)
(休日)
第9条 職員は、国民の祝日に関する法律(昭和23年法律第178号)に規定する休日(以下「祝日法による休日」という。)には、特に勤務することを命ぜられる者を除き、正規の勤務時間においても勤務することを要しない。12月29日から翌年の1月3日までの日(祝日法による休日を除く。以下「年末年始の休日」という。)についても、同様とする。
2 前項の規定により代休日を指定された職員は、勤務を命ぜられた休日の全勤務時間を勤務した場合において、当該代休日には、特に勤務することを命ぜられるときを除き、正規の勤務時間においても勤務することを要しない。
(平22条例9・一部改正)
(休暇の種類)
第11条 職員の休暇は、年次有給休暇、病気休暇、特別休暇、介護休暇、介護時間、組合休暇及び子育て部分休暇とする。
(平28条例75・令3条例7・一部改正)
(2) 次号に掲げる職員以外の職員であって、当該年の中途において新たに職員となるもの その年の在職期間を考慮し20日を超えない範囲内で人事委員会規則で定める日数
(3) 当該年の前年において地方公営企業等の労働関係に関する法律(昭和27年法律第289号)の適用を受ける職員、特別職に属する地方公務員、和歌山県以外の地方公共団体の職員、国家公務員又は公益的法人等への一般職の地方公務員の派遣等に関する法律(平成12年法律第50号)第2条第1項各号に掲げる団体、同法第10条第1項に規定する特定法人若しくはその業務が国若しくは地方公共団体の事務若しくは事業と密接な関連を有する法人のうち人事委員会規則で定めるものに使用される者(以下この号において「地方公営企業等の労働関係に関する法律適用職員等」という。)であった者であって引き続き当該年に新たに職員となったものその他人事委員会規則で定める職員 地方公営企業等の労働関係に関する法律適用職員等としての在職期間及びその在職期間中における年次有給休暇の残日数等を考慮し、20日に次項の人事委員会規則で定める日数を加えた日数を超えない範囲内で人事委員会規則で定める日数
2 年次有給休暇(この項の規定により繰り越されたものを除く。)は、人事委員会規則で定める日数を限度として、当該年の翌年に繰り越すことができる。
3 任命権者は、年次有給休暇を職員の請求する時季に与えなければならない。ただし、請求された時季に年次有給休暇を与えることが公務の正常な運営を妨げる場合においては、他の時季にこれを与えることができる。
(平12条例23・平13条例56・平16条例13・平16条例61・平19条例68・平20条例47・平20条例51・令4条例44・一部改正)
(病気休暇)
第13条 病気休暇は、職員が負傷又は疾病のため療養する必要があり、その勤務しないことがやむを得ないと認められる場合における休暇とし、その期間は、人事委員会規則で定める。
(特別休暇)
第14条 特別休暇は、選挙権の行使、結婚、出産、交通機関の事故その他の特別の事由により職員が勤務しないことが相当である場合として人事委員会規則で定める場合における休暇とし、その期間は、人事委員会規則で定める。
(介護休暇)
第15条 介護休暇は、職員が要介護者(配偶者(届出をしないが事実上婚姻関係と同様の事情にある者を含む。以下この項において同じ。)、父母、子、配偶者の父母その他人事委員会規則で定める者(第19条の3第1項において「配偶者等」という。)で負傷、疾病又は老齢により人事委員会規則で定める期間にわたり日常生活を営むのに支障があるものをいう。次条第1項において同じ。)の介護をするため、任命権者が、人事委員会規則の定めるところにより、職員の申出に基づき、要介護者の各々が当該介護を必要とする一の継続する状態ごとに、3回を超えず、かつ、通算して6月を超えない範囲内で指定する期間(次項及び次条第1項において「指定期間」という。)内において勤務しないことが相当であると認められる場合における休暇とする。
2 介護休暇の期間は、指定期間内において必要と認められる期間とする。
3 介護休暇については、その勤務しない1時間につき、職員の給与に関する条例第6条、教育職員の給与に関する条例第6条、警察職員の給与に関する条例第5条又は市町村立学校職員の給与に関する条例第8条に規定する勤務時間1時間当たりの給与額を減額する。
(平14条例3・平22条例9・平28条例75・令7条例11・令7条例46・一部改正)
(介護時間)
第15条の2 介護時間は、職員が要介護者の介護をするため、要介護者の各々が当該介護を必要とする一の継続する状態ごとに、連続する3年の期間(当該要介護者に係る指定期間と重複する期間を除く。)内において1日の勤務時間の一部につき勤務しないことが相当であると認められる場合における休暇とする。
2 介護時間の時間は、前項に規定する期間内において1日につき2時間を超えない範囲内で必要と認められる時間とする。
3 介護時間については、前条第3項の規定を準用する。
(平28条例75・追加)
(組合休暇)
第16条 組合休暇は、職員が職員団体のための職員の行為の制限の特例に関する条例(昭和41年和歌山県条例第51号)第2条第1号に規定する適法な交渉を行う場合以外の職員団体の業務に従事する場合における休暇とする。
2 組合休暇については、第15条第3項の規定を準用する。
(平28条例75・一部改正)
(子育て部分休暇)
第17条 子育て部分休暇は、職員(育児短時間勤務職員等、任期付短時間勤務職員及び育児休業法第19条第1項の規定による部分休業の対象となる職員を除く。)が小学校、義務教育学校の前期課程又は特別支援学校の小学部に就学している子(満9歳に達した日の属する学年が終わる日に達するまでの子に限る。)を養育するため、1日の勤務時間の全部又は一部につき勤務しないことが相当であると認められる場合における休暇とする。
2 子育て部分休暇の時間は、次の各号に掲げる範囲内のうちいずれかの範囲内で必要と認められる時間とする。
(1) 1日につき2時間を超えない範囲内
(2) 1年につき77時間30分を超えない範囲内
3 子育て部分休暇については、第15条第3項の規定を準用する。
(令3条例7・追加、令7条例46・一部改正)
(病気休暇、特別休暇、介護休暇、介護時間、組合休暇及び子育て部分休暇の承認)
第18条 病気休暇、特別休暇(人事委員会規則で定めるものを除く。)、介護休暇、介護時間、組合休暇及び子育て部分休暇については、人事委員会規則の定めるところにより、任命権者の承認を受けなければならない。
(平28条例75・一部改正、令3条例7・旧第17条繰下・一部改正)
(令3条例7・旧第18条繰下)
(妊娠又は出産等についての申出をした職員等に対する意向確認等)
第19条の2 任命権者は、職員の育児休業等に関する条例(平成4年和歌山県条例第9号)第35条第1項の措置を講ずるに当たっては、同項の規定による申出をした職員(以下この項において「申出職員」という。)に対して、次に掲げる措置を講じなければならない。
(1) 申出職員の仕事と育児との両立に資する制度又は措置(次号において「出生時両立支援制度等」という。)その他の事項を知らせるための措置
(3) 職員の育児休業等に関する条例第35条第1項の規定による申出に係る子の心身の状況又は育児に関する申出職員の家庭の状況に起因して当該子の出生の日以後に発生し、又は発生することが予想される職業生活と家庭生活との両立の支障となる事情の改善に資する事項に係る申出職員の意向を確認するための措置
2 任命権者は、3歳に満たない子を養育する職員(以下この項において「対象職員」という。)に対して、人事委員会規則で定める期間内に、次に掲げる措置を講じなければならない。
(1) 対象職員の仕事と育児との両立に資する制度又は措置(次号において「育児期両立支援制度等」という。)その他の事項を知らせるための措置
(2) 育児期両立支援制度等の請求等に係る対象職員の意向を確認するための措置
(3) 対象職員の3歳に満たない子の心身の状況又は育児に関する対象職員の家庭の状況に起因して発生し、又は発生することが予想される職業生活と家庭生活との両立の支障となる事情の改善に資する事項に係る対象職員の意向を確認するための措置
(令7条例46・追加、令7条例51・一部改正)
(配偶者等が介護を必要とする状況に至った職員に対する意向確認等)
第19条の3 任命権者は、職員が当該任命権者に対し、配偶者等が当該職員の介護を必要とする状況に至ったことを申し出たときは、当該職員に対して、仕事と介護との両立に資する制度又は措置(以下この条及び次条において「介護両立支援制度等」という。)その他の事項を知らせるとともに、介護両立支援制度等の請求等に係る当該職員の意向を確認するための面談その他の人事委員会規則で定める措置を講じなければならない。
2 任命権者は、職員に対して、当該職員が40歳に達した日の属する年度(4月1日から翌年の3月31日までをいう。)において、前項に規定する事項を知らせなければならない。
(令7条例11・追加、令7条例46・旧第19条の2繰下・一部改正)
(勤務環境の整備に関する措置)
第19条の4 任命権者は、介護両立支援制度等の請求等が円滑に行われるようにするため、次に掲げる措置を講じなければならない。
(1) 職員に対する介護両立支援制度等に係る研修の実施
(2) 介護両立支援制度等に関する相談体制の整備
(3) その他介護両立支援制度等に係る勤務環境の整備に関する措置
(令7条例11・追加、令7条例46・旧第19条の3繰下)
(平12条例23・平16条例61・一部改正、令3条例7・旧第19条繰下、令4条例44・一部改正)
附則
(施行期日)
1 この条例は、平成7年4月1日から施行する。
(経過措置)
2 この条例の施行前に、この条例による改正前の職員の給与等に関する条例(昭和28年和歌山県条例第51号。以下「旧職員給与条例」という。)第30条第2項、この条例による改正前の教育職員の給与等に関する条例(昭和28年和歌山県条例第52号。以下「旧教職員給与条例」という。)第25条第2項、この条例による改正前の警察職員の給与等に関する条例(昭和29年和歌山県条例第21号。以下「旧警察職員給与条例」という。)第26条第2項又はこの条例による改正前の市町村立学校職員の給与等に関する条例(昭和28年和歌山県条例第53号。以下「旧市町村立学校職員給与条例」という。)第26条第2項の規定により、1週間の勤務時間が定められている職員については、この条例の施行の日(以下「施行日」という。)において第2条第2項の規定により勤務時間が定められたものとみなす。
3 この条例の施行の際現に旧職員給与条例第31条第1項本文、旧教職員給与条例第26条第1項本文、旧警察職員給与条例第27条第1項本文又は旧市町村立学校職員給与条例第27条第1項本文の規定に基づき月曜日から金曜日までの5日間において1日につき8時間の勤務時間が割り振られている職員について旧職員給与条例第31条第2項、旧教職員給与条例第26条第2項、旧警察職員給与条例第27条第2項又は旧市町村立学校職員給与条例第27条第2項の規定に基づき定められている勤務を要しない日又は勤務時間の割振りは、それぞれ第5条の規定に基づき任命権者が定めた週休日又は勤務時間の割振りとみなす。
6 施行日前から引き続き在職する職員の施行日以後の平成7年における年次有給休暇の日数については、第12条第1項の規定にかかわらず、旧職員給与条例第36条第1項、旧教職員給与条例第31条第1項、旧警察職員給与条例第32条第1項又は旧市町村立学校職員給与条例第32条第1項に規定する年次有給休暇の残日数とする。
7 この条例の施行の際現に旧職員給与条例第36条第2項、旧教職員給与条例第31条第2項、旧警察職員給与条例第32条第2項又は旧市町村立学校職員給与条例第32条第2項の規定に基づき職員が請求している年次有給休暇の時季については、第12条第3項の規定に基づき請求したものとみなす。
8 この条例の施行の際現に旧職員給与条例第37条、旧教職員給与条例第32条、旧警察職員給与条例第33条又は旧市町村立学校職員給与条例第33条の規定に基づき任命権者又はその委任を受けた者の承認を受けている特別休暇については、第17条の規定に基づき任命権者が承認した病気休暇又は特別休暇とみなす。
(職員の給与等に関する条例の一部改正)
10 職員の給与等に関する条例の一部を次のように改正する。
題名を次のように改める。
職員の給与に関する条例
目次中「/第3章 勤務時間その他の勤務条件/ 第1節 勤務時間及び休日(第30条―第34条)/ 第2節 休暇(第35条―第38条)/ 第3節 旅費(第39条)/第4章 雑則(第40条)/」を「第3章 雑則(第30条)」に改める。
第1条中「、勤務時間その他の勤務条件」を削る。
第2条第1項中「教育職員の給与等に関する条例」を「教育職員の給与に関する条例」に、「警察職員の給与等に関する条例」を「警察職員の給与に関する条例」に改める。
第4条第3号中「教育職員の給与等に関する条例及び市町村立学校職員の給与等に関する条例」を「教育職員の給与に関する条例及び市町村立学校職員の給与に関する条例」に改め、同条第4号中「警察職員の給与等に関する条例」を「警察職員の給与に関する条例」に改める。
第5条中「第30条及び第31条の規定によって定められた勤務時間(以下「正規の勤務時間」という。)」を「職員の勤務時間、休暇等に関する条例(平成7年和歌山県条例第6号。以下「勤務時間条例」という。)第8条第1項に規定する正規の勤務時間(以下単に「正規の勤務時間」という。)」に改め、同条第1号及び第2号を次のように改める。
(1) 勤務時間条例第9条に規定する祝日法による休日(勤務時間条例第10条第1項の規定により代休日を指定されて、当該休日に割り振られた勤務時間の全部を勤務した職員にあっては、当該休日に代わる代休日。以下「祝日法による休日等」という。)又は勤務時間条例第9条に規定する年末年始の休日(勤務時間条例第10条第1項の規定により代休日を指定されて、当該休日に割り振られた勤務時間の全部を勤務した職員にあっては、当該休日に代わる代休日。以下「年末年始の休日等」という。)の場合には、その日
(2) 勤務時間条例第12条に規定する年次有給休暇、勤務時間条例第13条に規定する病気休暇及び勤務時間条例第14条に規定する特別休暇の場合には、その休暇の期間
第12条第6項中「第31条の規定に基づく勤務を要しない日」を「勤務時間条例第3条第1項、第4条及び第5条の規定に基づく週休日」に改める。
第17条第2項中「第31条第2項の規定により、あらかじめ同条第1項」を「勤務時間条例第5条の規定により、あらかじめ勤務時間条例第3条第2項又は第4条」に改める。
第19条の2中「祝日法による休日(第31条第1項の規定に基づき毎日曜日を勤務を要しない日と定められている職員以外の職員にあっては、当該祝日法による休日が同条の規定に基づく勤務を要しない日に当たるときは、人事委員会規則で定める日)及び年末年始の休日」を「祝日法による休日等(勤務時間条例第3条第1項又は第4条の規定に基づき毎日曜日を週休日と定められている職員以外の職員にあっては、勤務時間条例第9条に規定する祝日法による休日が勤務時間条例第4条及び第5条の規定に基づく週休日に当たるときは、人事委員会規則で定める日)及び年末年始の休日等」に改める。
第19条の4第1項中「勤務を要しない日」を「勤務時間条例第3条第1項、第4条及び第5条の規定に基づく週休日」に、「休日」を「休日等」に改める。
第28条を次のように改める。
第28条 削除
第3章を削る。
第4章中第40条を第30条とし、同章を第3章とする。
附則第4項中「、勤務時間その他の勤務条件」を削る。
附則第7項中「給与等」を「給与」に改める。
(教育職員の給与等に関する条例の一部改正)
11 教育職員の給与等に関する条例の一部を次のように改正する。
題名を次のように改める。
教育職員の給与に関する条例
目次中「/第3章 勤務時間その他の勤務条件/ 第1節 勤務時間及び休日(第25条―第29条)/ 第2節 休暇(第30条―第33条)/ 第3節 旅費(第34条)/第4章 雑則(第35条)/」を「第3章 雑則(第25条)」に改める。
第1条中「、勤務時間その他の勤務条件」を削る。
第5条中「第25条及び第26条の規定によって定められた勤務時間(以下「正規の勤務時間」という。)」を「職員の勤務時間、休暇等に関する条例(平成7年和歌山県条例第6号。以下「勤務時間条例」という。)第8条第1項に規定する正規の勤務時間(以下単に「正規の勤務時間」という。)」に改め、同条第1号及び第2号を次のように改める。
(1) 勤務時間条例第9条に規定する祝日法による休日(勤務時間条例第10条第1項の規定により代休日を指定されて、当該休日に割り振られた勤務時間の全部を勤務した職員にあっては、当該休日に代わる代休日。以下「祝日法による休日等」という。)又は勤務時間条例第9条に規定する年末年始の休日(勤務時間条例第10条第1項の規定により代休日を指定されて、当該休日に割り振られた勤務時間の全部を勤務した職員にあっては、当該休日に代わる代休日。以下「年末年始の休日等」という。)の場合には、その日
(2) 勤務時間条例第12条に規定する年次有給休暇、勤務時間条例第13条に規定する病気休暇及び勤務時間条例第14条に規定する特別休暇の場合には、その休暇の期間
第12条第6項中「第26条の規定に基づく勤務を要しない日」を「勤務時間条例第3条第1項、第4条及び第5条の規定に基づく週休日」に改める。
第15条の6第1項中「勤務を要しない日」を「勤務時間条例第3条第1項、第4条及び第5条の規定に基づく週休日」に、「休日」を「休日等」に改める。
第16条第1項第8号ウ及びエ中「第26条の規定に基づく勤務を要しない日」を「勤務時間条例第3条第1項、第4条及び第5条の規定に基づく週休日」に、「休日」を「休日等」に改める。
第17条第1項中「医科大学の附属病院において、正規の勤務時間を超えて診療に従事」を「正規の勤務時間以外の時間に勤務」に改め、同条第2項中「第26条第2項の規定により、あらかじめ同条第1項」を「勤務時間条例第5条の規定により、あらかじめ勤務時間条例第3条第2項又は第4条」に、「医科大学の附属病院において診療に従事」を「勤務」に改める。
第18条の2中「祝日法による休日(第26条第1項の規定に基づき毎日曜日を勤務を要しない日と定められている職員以外の職員にあっては、当該祝日法による休日が同条の規定に基づく勤務を要しない日に当たるときは、人事委員会規則で定める日)及び年末年始の休日」を「祝日法による休日等(勤務時間条例第3条第1項又は第4条の規定に基づき毎日曜日を週休日と定められている職員以外の職員にあっては、勤務時間条例第9条に規定する祝日法による休日が勤務時間条例第4条及び第5条の規定に基づく週休日に当たるときは、人事委員会規則で定める日)及び年末年始の休日等」に改める。
第24条を次のように改める。
第24条 削除
第3章を削る。
第4章中第35条を第25条とし、同章を第3章とする。
附則第4項中「、勤務時間その他の勤務条件」を削る。
(警察職員の給与等に関する条例の一部改正)
12 警察職員の給与等に関する条例の一部を次のように改正する。
題名を次のように改める。
警察職員の給与に関する条例
目次中「/第3章 警察官の勤務時間その他の勤務条件/ 第1節 勤務時間及び休日(第26条―第30条)/ 第2節 休暇(第31条―第33条)/ 第3節 旅費(第34条)/第4章 警察官以外の警察職員の給与等(第35条)/第5章 雑則(第36条)」を「/第3章 警察官以外の警察職員の給与(第26条)/第4章 雑則(第27条)」に改める。
第1条中「、勤務時間その他の勤務条件等」を削る。
第4条中「第26条及び第27条の規定によって定められた勤務時間(以下「正規の勤務時間」という。)」を「職員の勤務時間、休暇等に関する条例(平成7年和歌山県条例第6号。以下「勤務時間条例」という。)第8条第1項に規定する正規の勤務時間(以下単に「正規の勤務時間」という。)」に改め、同条第1号及び第2号を次のように改める。
(1) 勤務時間条例第9条に規定する祝日法による休日(勤務時間条例第10条第1項の規定により代休日を指定されて、当該休日に割り振られた勤務時間の全部を勤務した警察官にあっては、当該休日に代わる代休日。以下「祝日法による休日等」という。)又は勤務時間条例第9条に規定する年末年始の休日(勤務時間条例第10条第1項の規定により代休日を指定されて、当該休日に割り振られた勤務時間の全部を勤務した警察官にあっては、当該休日に代わる代休日。以下「年末年始の休日等」という。)の場合には、その日
(2) 勤務時間条例第12条に規定する年次有給休暇、勤務時間条例第13条に規定する病気休暇及び勤務時間条例第14条に規定する特別休暇の場合には、その休暇の期間
第10条第6項中「第27条の規定に基づく勤務を要しない日」を「勤務時間条例第3条第1項、第4条及び第5条の規定に基づく週休日」に改める。
第15条第2項中「第27条第2項の規定により、あらかじめ同条第1項」を「勤務時間条例第5条の規定により、あらかじめ勤務時間条例第3条第2項又は第4条」に改める。
第17条の2中「祝日法による休日(第27条第1項の規定に基づき毎日曜日を勤務を要しない日と定められている警察官以外の警察官にあっては、当該祝日法による休日が同条の規定に基づく勤務を要しない日に当たるときは、人事委員会規則で定める日)及び年末年始の休日」を「祝日法による休日等(勤務時間条例第3条第1項又は第4条の規定に基づき毎日曜日を週休日と定められている警察官以外の警察官にあっては、勤務時間条例第9条に規定する祝日法による休日が勤務時間条例第4条及び第5条の規定に基づく週休日に当たるときは、人事委員会規則で定める日)及び年末年始の休日等」に改める。
第19条第1項中「勤務を要しない日」を「勤務時間条例第3条第1項、第4条及び第5条の規定に基づく週休日」に、「休日」を「休日等」に改める。
第3章を削る。
第4章の章名中「給与等」を「給与」に改め、第35条の見出し中「給与等」を「給与」に改め、同条中「うち、常勤の者の給与、勤務時間その他の勤務条件等については職員の給与等に関する条例(昭和28年和歌山県条例第51号)、非常勤の者の給与、勤務条件等については非常勤の調査員、嘱託員等の報酬及び費用弁償条例(昭和28年和歌山県条例第35号)」を「給与については、職員の給与に関する条例(昭和28年和歌山県条例第51号)」に改め、第4章中同条を第26条とし、同章を第3章とする。
第5章中第36条を第27条とし、同章を第4章とする。
附則第3項を削り、附則第4項を附則第3項とし、附則第5項から附則第8項までを1項ずつ繰り上げる。
附則第9項中「附則第6項」を「附則第5項」に改め、同項を附則第8項とし、附則第10項を附則第9項とし、附則第11項を附則第10項とする。
(市町村立学校職員の給与等に関する条例の一部改正)
13 市町村立学校職員の給与等に関する条例の一部を次のように改正する。
題名を次のように改める。
市町村立学校職員の給与に関する条例
目次中「/第3章 勤務時間その他の勤務条件等/ 第1節 勤務時間及び休日(第26条―第30条)/ 第2節 休暇(第31条―第34条)/ 第3節 旅費、退職年金、退職一時金及び公務災害補償(第35条―第37条)/第4章 雑則(第38条・第39条)/」を「第3章 雑則(第26条・第27条)」に改める。
第1条中「、勤務時間その他の勤務条件等」を削る。
第7条中「第26条及び第27条の規定によって定められた勤務時間(以下「正規の勤務時間」という。)」を「職員の勤務時間、休暇等に関する条例(平成7年和歌山県条例第6号。以下「勤務時間条例」という。)第8条第1項に規定する正規の勤務時間(以下単に「正規の勤務時間」という。)」に改め、同条第1号及び第2号を次のように改める。
(1) 勤務時間条例第9条に規定する祝日法による休日(勤務時間条例第10条第1項の規定により代休日を指定されて、当該休日に割り振られた勤務時間の全部を勤務した職員にあっては、当該休日に代わる代休日。以下「祝日法による休日等」という。)又は勤務時間条例第9条に規定する年末年始の休日(勤務時間条例第10条第1項の規定により代休日を指定されて、当該休日に割り振られた勤務時間の全部を勤務した職員にあっては、当該休日に代わる代休日。以下「年末年始の休日等」という。)の場合には、その日
(2) 勤務時間条例第12条に規定する年次有給休暇、勤務時間条例第13条に規定する病気休暇及び勤務時間条例第14条に規定する特別休暇の場合には、その休暇の期間
第14条第6項中「第27条の規定に基づく勤務を要しない日」を「勤務時間条例第3条第1項、第4条及び第5条の規定に基づく週休日」に改める。
第17条第2項中「第27条第2項の規定により、あらかじめ同条第1項」を「勤務時間条例第5条の規定により、あらかじめ勤務時間条例第3条第2項又は第4条」に改める。
第17条の6第1項中「勤務を要しない日」を「勤務時間条例第3条第1項、第4条及び第5条の規定に基づく週休日」に、「休日」を「休日等」に改める。
第18条第1項第7号ウ及びエ中「第27条の規定に基づく勤務を要しない日」を「勤務時間条例第3条第1項、第4条及び第5条の規定に基づく週休日」に、「休日」を「休日等」に改める。
第19条の2中「祝日法による休日(第27条第1項の規定に基づき毎日曜日を勤務を要しない日と定められている学校栄養職員等以外の学校栄養職員等にあっては、当該祝日法による休日が同条の規定に基づく勤務を要しない日に当たるときは、教育委員会規則で定める日)及び年末年始の休日」を「祝日法による休日等(勤務時間条例第3条第1項又は第4条の規定に基づき毎日曜日を週休日と定められている学校栄養職員等以外の学校栄養職員等にあっては、勤務時間条例第9条に規定する祝日法による休日が勤務時間条例第4条及び第5条の規定に基づく週休日に当たるときは、教育委員会規則で定める日)及び年末年始の休日等」に改める。
第22条を次のように改める。
(退職手当)
第22条 職員が退職した場合には、その者(死亡に因る退職の場合には、その遺族)に退職手当を支給する。
2 退職手当の基準は、別に条例で定める。
第25条を次のように改める。
第25条 削除
第3章を削る。
第38条(見出しを含む。)中「、勤務時間その他の勤務条件等」を削り、第4章中同条を第26条とし、第39条を第27条とし、同章を第3章とする。
附則第3項中「、勤務時間その他の勤務条件等」を削る。
(議会の議員の報酬及び費用弁償等に関する条例の一部改正)
14 議会の議員の報酬及び費用弁償等に関する条例(昭和31年和歌山県条例第41号)の一部を次のように改正する。
第6条第2項中「職員の給与等に関する条例」を「職員の給与に関する条例」に改める。
(職員等の旅費に関する条例の一部改正)
15 職員等の旅費に関する条例(昭和41年和歌山県条例第34号)の一部を次のように改正する。
第2条第2項中「職員の給与等に関する条例」を「職員の給与に関する条例」に改める。
(職員団体のための職員の行為の制限の特例に関する条例の一部改正)
16 職員団体のための職員の行為の制限の特例に関する条例(昭和41年和歌山県条例第51号)の一部を次のように改正する。
第1条中「職員および」を「職員並びに」に、「第1条および」を「第1条及び」に、「行ない」を「行い」に、「または」を「又は」に改める。
第2条中「次の各号に」を「次に」に、「または」を「又は」に、「行ない」を「行い」に改め、同条第1号中「「行なう」を「行う」に改め、同条第2号中「休日」を「休日及び休日の代休日」に、「および年次休暇ならびに」を「並びに年次有給休暇並びに」に改める。
(企業職員の給与の種類及び基準に関する条例の一部改正)
17 企業職員の給与の種類及び基準に関する条例(昭和42年和歌山県条例第19号)の一部を次のように改正する。
第4条の2中「勤務を要しない日又は休日」を「週休日(勤務時間を割り振らない日をいう。)又は休日等」に、「祝日法による休日を除く。)」を「12月29日から翌年の1月3日までの日をいい、祝日法による休日を除く。)をいい、代休日を指定されて、当該休日に割り当てられた勤務時間の全部を勤務した職員にあっては、当該休日に代わる代休日」に改める。
第11条第1項及び第2項中「休日」を「休日等」に改める。
第18条第1項中「ときは、」の下に「休日等である場合、休暇による場合その他」を加え、同条第2項中「いう。)」の下に「又は介護休暇(当該職員が配偶者、父母、子、配偶者の父母その他管理者が指定する者で負傷、疾病又は老齢により管理者が指定する期間にわたり日常生活を営むのに支障があるものの介護をするため、勤務しないことが相当であると認められる場合における休暇をいう。)」を加える。
(職員の特殊勤務手当に関する条例の一部改正)
18 職員の特殊勤務手当に関する条例(昭和42年和歌山県条例第36号)の一部を次のように改正する。
第1条及び第2条中「職員の給与等に関する条例」を「職員の給与に関する条例」に改める。
(警察職員の特殊勤務手当に関する条例の一部改正)
19 警察職員の特殊勤務手当に関する条例(昭和43年和歌山県条例第16号)の一部を次のように改正する。
第1条中「警察職員の給与等に関する条例」を「警察職員の給与に関する条例」に、「第35条」を「第26条」に改める。
第2条中「警察職員の給与等に関する条例」を「警察職員の給与に関する条例」に改める。
(義務教育諸学校等の教育職員の給与等に関する特別措置に関する条例の一部改正)
20 義務教育諸学校等の教育職員の給与等に関する特別措置に関する条例(昭和46年和歌山県条例第38号)の一部を次のように改正する。
第3条第1項中「教育職員の給与等に関する条例(昭和28年和歌山県条例第52号)及び市町村立学校職員の給与等に関する条例(昭和28年和歌山県条例第53号)(以下「給与条例」という。)」を「教育職員の給与に関する条例(昭和28年和歌山県条例第52号。以下「教育職員の給与条例」という。)及び市町村立学校職員の給与に関する条例(昭和28年和歌山県条例第53号。以下「市町村立学校職員の給与条例」という。)」に改め、同条第3項中「教育職員の給与等に関する条例」を「教育職員の給与条例第17条及び」に改める。
第4条第1号中「教育職員の給与等に関する条例」を「教育職員の給与条例」に、同条第2号中「市町村立学校職員の給与等に関する条例」を「市町村立学校職員の給与条例」に改める。
第7条第1項を次のように改める。
義務教育諸学校等の教育職員については、正規の勤務時間(職員の勤務時間、休暇等に関する条例(平成7年和歌山県条例第6号。以下「勤務時間条例」という。)第2条から第5条までの規定による勤務時間をいう。以下同じ。)の割振りを適正に行い、原則として正規の勤務時間を超える勤務及び次に掲げる日における正規の勤務時間中の勤務(以下これらを「時間外勤務」という。)は命じないものとする。
(1) 勤務時間条例第9条に規定する祝日法による休日及び年末年始の休日
(2) 教育職員の給与条例第18条の2又は市町村立学校職員の給与条例第19条の2の規定により休日勤務手当が支給される日(前号に掲げる日を除く。)
(外国の地方公共団体の機関等に派遣される職員の処遇等に関する条例の一部改正)
21 外国の地方公共団体の機関等に派遣される職員の処遇等に関する条例(昭和63年和歌山県条例第5号)の一部を次のように改正する。
第5条中「職員の給与等に関する条例」を「職員の給与に関する条例」に、「教育職員の給与等に関する条例」を「教育職員の給与に関する条例」に、「警察職員の給与等に関する条例」を「警察職員の給与に関する条例」に、「市町村立学校職員の給与等に関する条例」を「市町村立学校職員の給与に関する条例」に改める。
(職員の育児休業等に関する条例の一部改正)
22 職員の育児休業等に関する条例(平成4年和歌山県条例第9号)の一部を次のように改正する。
第10条中「職員の給与等に関する条例」を「職員の給与に関する条例」に、「教育職員の給与等に関する条例」を「教育職員の給与に関する条例」に、「警察職員の給与等に関する条例」を「警察職員の給与に関する条例」に、「市町村立学校職員の給与等に関する条例」を「市町村立学校職員の給与に関する条例」に改める。
附則第3項中「市町村立学校職員の給与等に関する条例」を「市町村立学校職員の給与に関する条例」に改める。
附則(平成11年3月19日条例第5号)
この条例は、平成11年4月1日から施行する。
附則(平成12年3月27日条例第23号)
この条例は、平成13年4月1日から施行する。
附則(平成13年12月21日条例第56号)抄
(施行期日)
1 この条例は、平成14年4月1日から施行する。
附則(平成14年3月26日条例第3号)
(施行期日)
1 この条例は、平成14年4月1日から施行する。
(経過措置)
2 この条例による改正後の職員の勤務時間、休暇等に関する条例(以下「新条例」という。)第8条の2第2項(同条第3項の規定により読み替えて準用する場合を含む。)の規定は、この条例の施行の日(以下「施行日」という。)以後にする請求から適用し、同日前にした請求による時間外勤務の制限については、なお従前の例による。
3 新条例第15条の規定は、この条例による改正前の職員の勤務時間、休暇等に関する条例(以下「旧条例」という。)第17条の規定により介護休暇の承認を受けた職員で施行日において当該承認に係る介護を必要とする一の継続する状態についての介護休暇の初日から起算して3月を経過しているもの(当該介護休暇の初日から起算して6月を経過する日までの間にある職員に限る。)についても適用する。この場合において、新条例第15条第2項中「連続する6月の期間内」とあるのは、「平成14年4月1日から、当該状態についての介護休暇の初日から起算して6月を経過する日までの間」とする。
4 旧条例第17条の規定により介護休暇の承認を受け、施行日において当該承認に係る介護を必要とする一の継続する状態についての介護休暇の初日から起算して3月を経過していない職員の介護休暇の期間については、新条例第15条第2項中「連続する6月の期間内」とあるのは、「当該状態についての介護休暇の初日から起算して6月を経過する日までの間」とする。
附則(平成16年3月24日条例第13号)
この条例は、平成16年4月1日から施行する。
附則(平成16年12月24日条例第61号)
この条例は、平成17年4月1日から施行する。
附則(平成17年3月25日条例第13号)
この条例は、平成17年4月1日から施行する。
附則(平成19年3月14日条例第10号)
1 この条例は、平成19年4月1日から施行する。
2 職員の勤務時間、休暇等に関する条例第4条第1項に規定する公務の運営上の事情により特別の形態によって勤務する必要のある職員に係るこの条例による改正前の第7条の規定の適用については、当分の間、なお従前の例によることができる。
附則(平成19年10月1日条例第68号)
(施行期日)
1 この条例は、公布の日から施行する。
(職員の給与に関する条例の一部改正)
2 職員の給与に関する条例(昭和28年和歌山県条例第51号)の一部を次のように改正する。
第9条の2中「第2条第2項」を「第2条第3項」に改める。
(警察職員の給与に関する条例の一部改正)
3 警察職員の給与に関する条例(昭和29年和歌山県条例第21号)の一部を次のように改正する。
第8条の2中「第2条第2項」を「第2条第3項」に改める。
附則(平成20年10月3日条例第47号)抄
(施行期日)
1 この条例は、平成20年12月1日から施行する。
附則(平成20年12月24日条例第51号)
この条例は、公布の日から施行する。
附則(平成21年3月26日条例第17号)
(施行期日)
1 この条例は、平成21年4月1日から施行する。
(経過措置)
2 学校教育法(昭和22年法律第26号)第1条に規定する小学校、中学校、義務教育学校、高等学校及び特別支援学校に勤務する職員に対するこの条例による改正後の職員の勤務時間、休暇等に関する条例第6条第1項の規定の適用については、当分の間、同項中「6時間を超える場合においては、少なくとも1時間」とあるのは「、6時間を超える場合においては少なくとも45分、8時間を超える場合においては少なくとも1時間」と、「勤務時間の」とあるのは「、それぞれ勤務時間の」とする。
(平29条例11・一部改正)
附則(平成22年3月25日条例第9号)
この条例は、平成22年4月1日から施行する。
附則(平成22年6月29日条例第35号)
(施行期日)
1 この条例は、平成22年6月30日から施行する。ただし、次項の規定は、公布の日から施行する。
(経過措置)
2 この条例の施行の日(以下「施行日」という。)以後の日を早出遅出勤務開始日とするこの条例による改正後の職員の勤務時間、休暇等に関する条例(以下「新条例」という。)第8条の2第1項の規定による請求、新条例第8条の3第2項の規定による請求又は施行日以降の日を時間外勤務制限開始日とする同条第3項の規定による請求を行おうとする職員は、施行日前においても、人事委員会規則の定めるところにより、これらの請求を行うことができる。
附則(平成25年3月22日条例第7号)
この条例は、平成25年4月1日から施行する。
附則(平成28年3月24日条例第17号)
この条例は、平成28年4月1日から施行する。
附則(平成28年12月27日条例第75号)
(施行期日)
1 この条例は、平成29年1月1日から施行する。
(経過措置)
2 この条例による改正前の第17条の規定により介護休暇の承認を受けた職員であって、この条例の施行の日(以下「施行日」という。)において当該介護休暇の初日(以下単に「初日」という。)から起算して6月を経過していないものの当該介護休暇に係るこの条例による改正後の第15条第1項に規定する指定期間については、任命権者は、人事委員会規則の定めるところにより、初日から当該職員の申出に基づく施行日以後の日(初日から起算して6月を経過する日までの日に限る。)までの期間を指定するものとする。
(人事委員会規則への委任)
3 前項に定めるもののほか、この条例の施行に関し必要な事項は、人事委員会規則で定める。
附則(平成29年3月23日条例第10号)
この条例は、平成29年4月1日から施行する。
附則(平成29年3月23日条例第11号)
この条例は、平成29年4月1日から施行する。
附則(平成31年3月13日条例第7号)
この条例は、平成31年4月1日から施行する。
附則(令和3年3月24日条例第7号)
(施行期日)
1 この条例は、令和3年4月1日から施行する。
(一般職の任期付職員の採用及び給与の特例に関する条例の一部改正)
2 一般職の任期付職員の採用及び給与の特例に関する条例(平成14年和歌山県条例第59号)の一部を次のように改正する。
次の表の改正前欄に掲げる規定を同表の改正後欄に掲げる規定に下線で示すように改正する。

(会計年度任用職員の給与及び費用弁償に関する条例の一部改正)
3 会計年度任用職員の給与及び費用弁償に関する条例(令和元年和歌山県条例第25号)の一部を次のように改正する。
次の表の改正前欄に掲げる規定を同表の改正後欄に掲げる規定に下線で示すように改正する。

附則(令和4年10月5日条例第44号)
(施行期日)
1 この条例は、令和5年4月1日から施行する。
(経過措置)
2 地方公務員法の一部を改正する法律(令和3年法律第63号)附則第6条第1項又は第2項(これらの規定を同法附則第9条第3項の規定により読み替えて適用する場合を含む。)の規定により採用された職員は、この条例による改正後の職員の勤務時間、休暇等に関する条例(以下この項において「新条例」という。)第2条第3項に規定する定年前再任用短時間勤務職員とみなして、新条例の規定を適用する。
附則(令和6年3月26日条例第5号)
この条例は、令和6年4月1日から施行する。
附則(令和7年3月25日条例第11号)
(施行期日)
1 この条例は、令和7年4月1日から施行する。ただし、次項の規定は、公布の日から施行する。
(経過措置)
2 この条例の施行の日(以下この項において「施行日」という。)以後においてこの条例による改正後の職員の勤務時間、休暇等に関する条例第8条の3第2項の規定による時間外勤務の制限に関する制度を利用するため、同項の規定による請求(その3歳から小学校就学の始期に達するまでの子を養育するためにするものに限る。)を行おうとする職員は、施行日前においても、人事委員会規則の定めるところにより、当該請求を行うことができる。
附則(令和7年7月4日条例第46号)抄
(施行期日)
1 この条例は、令和7年10月1日から施行する。ただし、附則第3項の規定は、公布の日から施行する。
(経過措置)
3 任命権者は、施行日前においても、新条例第19条の2第2項の規定の例により、同項各号に掲げる措置を講ずることができる。この場合において、その講じられた措置は、施行日以後は、同項の規定により講じられたものとみなす。
附則(令和7年10月3日条例第51号)
(施行期日)
1 この条例は、公布の日から施行する。
(職員の給与に関する条例の一部改正)
2 職員の給与に関する条例(昭和28年和歌山県条例第51号)の一部を次のように改正する。
次の表の改正前欄に掲げる規定を同表の改正後欄に掲げる規定に下線で示すように改正する。



(教育職員の給与に関する条例の一部改正)
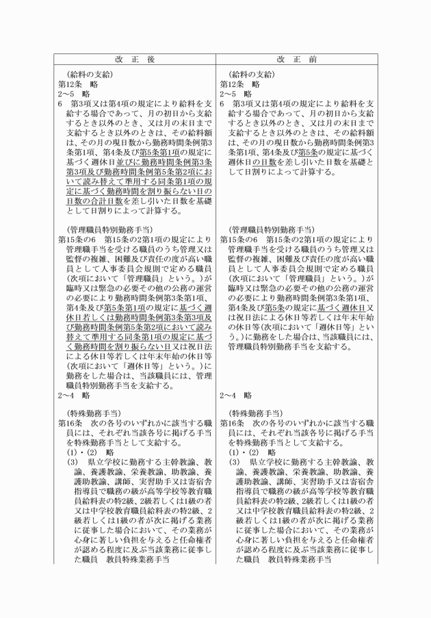
3 教育職員の給与に関する条例(昭和28年和歌山県条例第52号)の一部を次のように改正する。
次の表の改正前欄に掲げる規定を同表の改正後欄に掲げる規定に下線で示すように改正する。



(市町村立学校職員の給与に関する条例の一部改正)
4 市町村立学校職員の給与に関する条例(昭和28年和歌山県条例第53号)の一部を次のように改正する。
次の表の改正前欄に掲げる規定を同表の改正後欄に掲げる規定に下線で示すように改正する。




(企業職員の給与の種類及び基準に関する条例の一部改正)
5 企業職員の給与の種類及び基準に関する条例(昭和42年和歌山県条例第19号)の一部を次のように改正する。
次の表の改正前欄に掲げる規定を同表の改正後欄に掲げる規定に下線で示すように改正する。


(一般職の任期付研究員の採用等に関する条例の一部改正)
6 一般職の任期付研究員の採用等に関する条例(平成13年和歌山県条例第38号)の一部を次のように改正する。
次の表の改正前欄に掲げる規定を同表の改正後欄に掲げる規定に下線で示すように改正する。

