○墓地、埋葬等に関する法律施行細則
昭和25年12月12日
規則第73号
墓地、埋葬等に関する法律施行細則を次のように定める。
墓地、埋葬等に関する法律施行細則
(墓地・納骨堂又は火葬場経営等の許可申請)
第1条 墓地、埋葬等に関する法律(昭和23年法律第48号。以下「法」という。)第10条第1項又は第2項の規定により、墓地、納骨堂又は火葬場を経営しようとする者又はこれらの施設等の変更をしようとする者は、許可申請書(別記第1号様式)を知事に提出しなければならない。
(昭59規則9・全改)
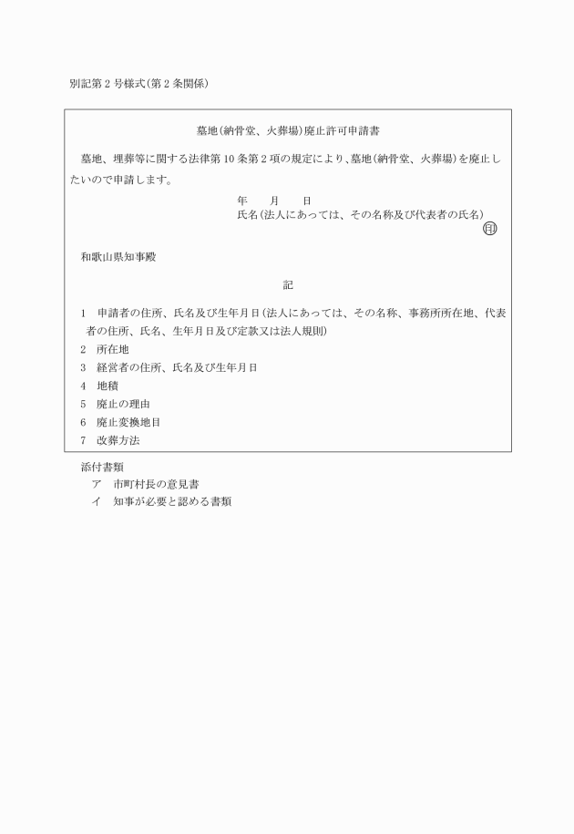
(墓地、納骨堂又は火葬場の廃止許可申請)
第2条 法第10条第2項の規定により、墓地、納骨堂又は火葬場を廃止しようとする者は、許可申請書(別記第2号様式)を知事に提出しなければならない。
(昭59規則9・一部改正)
(墓地、納骨堂又は火葬場施設の整備等)
第3条 墓地、納骨堂又は火葬場の管理者は、当該墓地、納骨堂又は火葬場の施設を常に整備し、かつ、清潔にしておかなければならない。
(埋葬をする場合の穴の深さ等)
第4条 埋葬をする場合の穴の深さは、棺の頂面と地表面との間隔が130センチメートル以上でなければならない。
(埋葬の禁止)
第5条 埋葬は、知事が定める墓地でこれを行ってはならない。
2 前項の墓地は、告示をもって定める。
(無縁焼骨又は死体の処理方法)
第6条 無縁墳墓に埋蔵された焼骨又は埋葬された死体(妊娠4箇月以上の死胎を含む。以下同じ。)を発掘したときは、当該墓地の経営者は、当該死体又は焼骨をてい重に改葬しなければならない。
(墓地、納骨堂又は火葬場の構造)
第7条 墓地、納骨堂又は火葬場の構造は、次の各号に定める基準によらなければならない。ただし、土地の状況その他特別の理由がある場合において公衆衛生その他公共の福祉の見地から支障がないと認めたものは、この限りでない。
(1) 墓地
ア 周囲には、堅固な塀又は樹木の垣を設けること。
イ 通路の幅員は、100センチメートル以上とすること。
ウ 雨水又は流水のたまらないように排水溝を設けること。
(2) 納骨堂
ア 独立の建物とし、周囲に相当の空地があること。
イ 外壁及び屋根は、耐火構造とすること。
ウ 堂内の設備は、不燃質材料を用いること。
エ 出入口及び窓には防火戸を設けること。
オ 内部地盤は、外部地盤より高く、コンクリート、石、煉瓦又はその他不滲透質材料ですること。ただし、防湿装置の完備する場合は、この限りでない。
カ 出入口には、施錠の設備をすること。
(3) 火葬場
ア 周囲は、塀又は樹木の垣を設けること。
イ 場内には、火葬炉及び煙突を設け、完全な防臭装置をすること。
(昭59規則9・一部改正)
(墓地、納骨堂又は火葬場の位置)
第8条 墓地、納骨堂又は火葬場の位置は、次の各号に定める基準によらなければならない。
(1) 墓地及び火葬場
ア 墓地にあっては、荒地を使用すること。ただし、土地の状況その他特別の理由があるときは、この限りでない。
イ 道路、鉄道、軌道、河及び海に接近しない場所であること。
ウ 人家、学校、病院及び公園から墓地にあっては、200メートル以上、火葬場にあっては、300メートル以上離れた場所であること。ただし、知事において土地の状況等を考慮し必要と認める場合は、この限りでない。
エ その他公衆衛生上支障のない土地であること。
(2) 納骨堂
ア 寺院若しくは教会の境内又は火葬場の敷地内であること。ただし、地方公共団体が建設する場合は、この限りでない。
(昭28規則95・昭59規則9・昭61規則13・一部改正)
(墓籍等の様式)
第9条 墓地、埋葬等に関する法律施行規則(昭和23年厚生省令第24号。以下「施行規則」という。)第7条各項に規定する帳簿の様式は、次の各号に定めるところによる。
(1) 墓籍 別記第3号様式
(2) 納骨簿 別記第4号様式
(3) 火葬簿 別記第5号様式
(昭59規則9・一部改正)
(工事完了の届出)
第10条 墓地、納骨堂及び火葬場の経営者は、当該墓地、納骨堂又は火葬場の新築、増築、改築、修繕又は構造変更の工事が完了したときは、知事に届け出検査を受けなければ使用することができない。
(提出書類の通数等)
第11条 法、施行規則及びこの規則の規定により知事に提出する書類は、正副各1通を作製し、所轄保健所長(支所長を含む。)を経由しなければならない。
(昭32規則31・平12規則73・一部改正)
附則
(施行期日)
1 この規則は、公布の日から施行する。
(関係県令及び訓令の廃止)
2 次に掲げる県令及び訓令は廃止する。
墓地及埋葬取締細則(大正元年和歌山県令第14号)
墓地及埋葬取締細則施行手続(大正元年和歌山県訓令第10号)
墓地及埋葬取締細則ニ依リ埋葬禁止ノ件(大正7年和歌山県令第44号)
附則(昭和28年9月1日規則第95号)
この規則は、公布の日から施行し、昭和28年7月1日から適用する。
付則(昭和32年3月5日規則第31号)
この規則は、公布の日から施行する。
附則(昭和50年12月27日規則第95号)
この規則は、公布の日から施行する。
附則(昭和59年2月28日規則第9号)
この規則は、公布の日から施行する。
附則(昭和61年3月18日規則第13号)
この規則は、公布の日から施行する。
附則(平成12年3月31日規則第73号)
この規則は、平成12年4月1日から施行する。
(昭50規則95・全改)

(昭50規則95・全改)

(昭50規則95・全改)

(昭50規則95・全改)

(昭50規則95・全改)

